Author Archives: repofinder

credit union selling clean title repo instead of a salvage repo

The Truth About Bank Repos vs. Salvage “Repos”

clean repo vs salvage repo

Not All “Repos” Are the Same – The Truth About Bank Repos vs. Salvage “Repos”

Most shoppers see the word repo and think it means a great deal. But here’s the truth: not all repos are the same.

Some “repo” listings are real, clean title vehicles owned and sold directly by banks or credit unions.
Others use the word “repo” as clickbait to hide wrecked or totaled vehicles coming from insurance pools or salvage auctions.

If you’re shopping for a used car, understanding the difference could save you thousands, and protect you from a bad surprise at registration time.

Let’s break it down.


1. The Source: Real Bank Repos vs. Salvage Yard “Repos”

Every car has a story, and where it comes from tells you everything about its condition.

True bank repos, like the ones listed on RepoFinder.com, come straight from the lender who financed them.
When a borrower stops making payments, the bank reclaims the car. They don’t want to own cars, they just need to recover the loan balance.

So, they sell the repossessed vehicle directly to the public. Simple. Honest. Transparent.

Salvage seller “repos” are totally different. These cars weren’t repossessed because of missed payments, they were totaled by insurance companies. After an accident, flood, or theft claim, the vehicle is marked as a total loss. Then, insurance auctions or third-party resellers list those cars online, often calling them “repos” to attract clicks.

That single word swap confuses thousands of buyers every year.


2. The Title Status: Clean Titles vs. “Clean Until Registered”

Here’s where most people get burned.

When you buy from a bank or credit union through RepoFinder, you’re usually getting a clean title.
That means the car has never been totaled, rebuilt, or branded. When you register it, it stays clean.

Banks rarely deal with damaged or flood vehicles. They just want to move unpaid inventory.

But many salvage sellers show listings with “clean” titles that aren’t really clean at all.
Why? Because the DMV hasn’t updated the paperwork yet.

Once you try to register that “clean title” car, the truth comes out, it’s suddenly branded salvage or rebuilt.
By then, it’s too late. The value drops by 30–50%, and you’re stuck with a car that’s difficult to finance or insure.

What looked like a deal quickly turns into a headache.


3. The Condition: Road-Ready vs. Repair Projects

When you browse bank repos on RepoFinder, you’ll notice something right away, most look like normal used cars.
That’s because they are normal used cars. They were everyday drivers before being repossessed for missed payments.

They may need a basic cleaning or a few small repairs, but they’re usually drivable and safe.

Now, compare that to salvage repos. Many of those vehicles are wrecked, stripped, flooded, or burned. Some are missing major parts. Others don’t run at all.

You’re not buying transportation, you’re buying a rebuild project.
And unless you’re a body shop or a professional rebuilder, those “cheap” cars can end up costing more than a clean repo from a bank.


4. The Buying Process: Direct to Bank vs. Fee-Filled Auctions

Buying a real repo is straightforward.
On RepoFinder, you connect directly with banks and credit unions that sell repos to the public.

There’s no middleman, no dealer markup, and no hidden fees.
You contact the lender, arrange a viewing, and make an offer.

Compare that to buying from a salvage auction.
You’ll often pay “buyer’s premiums,” “gate fees,” “document fees,” and “storage fees.”
Some sites even require a dealer license or paid membership just to bid.

And once you win, you still have to arrange towing, repair, and re-inspection before it’s street legal.

RepoFinder’s process feels more like buying from a private party, but safer, because banks handle the title transfer and bill of sale professionally and at no cost.


5. Financing and Insurance: Easy Approval vs. Roadblocks

Here’s another big difference that buyers overlook.

When you buy a clean title repo from a bank, that same bank may offer special repo financing.
These programs are designed to move vehicles quickly, with interest rates as low as 1–3%.
You could save hundreds a month compared to dealer financing.

Clean title vehicles are also easy to insure. You can get full coverage just like any other used car.

But salvage “repos”?
Most lenders won’t touch them, they’re cash only.
Even if you pay cash, insurance companies often refuse full coverage. You’ll get liability only, which leaves you unprotected if the car is damaged again.

A clean title repo doesn’t just save money upfront, it saves you stress for years down the road.


6. Long-Term Value: An Asset vs. a Liability

A clean title repo is still a real asset.
You can sell it later, trade it in, or refinance it.
It keeps its value because it’s legally recognized as a standard used vehicle.

A salvage vehicle, on the other hand, is a permanent liability.
Once a title is branded salvage or rebuilt, it can never go back to clean.

Even if you spend thousands restoring it, its resale value stays low. Dealers rarely accept them as trade-ins, and many buyers won’t touch them.

That’s the long-term price of buying the wrong kind of “repo.”


7. Transparency and Trust: RepoFinder vs. the Rest

RepoFinder doesn’t sell cars. It simply connects buyers to verified banks and credit unions across all 50 states.
You browse listings by state, click a lender, and contact them directly.

No games. No third-party middlemen pretending to be banks.

Each listing represents a real financial institution trying to clear real repos from its books.
You deal with the lender directly, not an auction house or a reseller hiding behind the word “repo.”

That’s why buyers trust RepoFinder, it’s transparent, simple, and completely free to use.


8. Why Salvage Sellers Misuse the Word “Repo”

It’s all about marketing.
The word repo sounds safer and cleaner than salvage.

When people hear “repo,” they think “someone couldn’t make payments,” not “someone crashed this into a ditch.”
So salvage sellers borrow the term to make their listings sound more appealing.

But they’re counting on buyers not knowing the difference.
They blur the line between financial repossession and physical damage to attract traffic.

RepoFinder draws that line clearly.
A real repo means it came from a financial institution, not a salvage yard.


9. Common Myths About Repos and Salvage Cars

#1 Myth: “A repo car is probably trashed.”
➡️ Truth: Most repos are in good shape, they were parked at home, not wrecked.

#2 Myth: “A salvage car with a clean title is still a good deal.”
➡️ Truth: It may look clean online, but registration reveals the truth.

#3 Myth: “Banks don’t sell directly to the public.”
➡️ Truth: Thousands do, and RepoFinder lists them all in one place.

#4 Myth: “Auction sites are cheaper.”
➡️ Truth: Add up the hidden fees, repairs, and title issues, and bank repos almost always win.


10. The Smart Shopper’s Advantage

When you buy a real repo from a bank or credit union, you’re stepping into a transaction built on fairness.
There’s no upsell, no pressure, and no hidden agenda.

Banks want their money back, not a commission. That’s why prices are often lower than dealer lots, sometimes far lower.

Salvage sellers, on the other hand, profit from damaged inventory. Their goal isn’t to help you drive, it’s to move junk fast.

If you’re a regular buyer looking for dependable transportation, RepoFinder gives you a smarter, safer way to shop.

It’s the only platform that keeps “repo” honest.


11. Quick Comparison: Bank Repo vs. Salvage Seller “Repo”

Feature Bank Repo (RepoFinder.com) Salvage Seller “Repo”
Source Bank or Credit Union Insurance Auction / Tow Yard
Title Clean and Transferable Clean Until Registration → Salvage
Condition Drivable, Well-Maintained Wrecked or Flooded
Fees None Multiple Hidden Fees
Financing Often Available Usually Cash Only
Insurance Full Coverage OK Limited or Liability Only
Resale Value Strong Permanently Reduced
Transparency Direct-to-Lender Middleman or Auction
Best Site RepoFinder.com Misleading “Repo” Auctions

12. The Bottom Line

A real repo is a financial event, not a physical wreck.
Banks and credit unions repossess vehicles for missed payments, not because of damage.

Salvage sellers misuse the word “repo” to attract attention. They count on confusion to move totaled vehicles.

But now you know the truth.

If you want a real clean title deal, with no middlemen, no fees, and no surprises, go straight to the source.

👉 Visit RepoFinder.com.
It’s the nation’s largest free directory of banks and credit unions selling repos directly to the public.

Real repos. Clean titles. Honest deals.

direct to bank sales with RepoFinder infographic

Why RepoFinder Is the Only True Direct-to-Bank Repo Marketplace

repo car for sale at a credit union in Texas

Why RepoFinder Is the Only True Direct-to-Bank Repo Marketplace

When most people hear the word repo, they think of cars being taken away in the middle of the night. But what happens next is what few buyers understand. Once a bank or credit union repossesses a vehicle, boat, or RV, it needs to sell it — often fast.

This is where RepoFinder.com changes the game. It’s the only website that lets regular people find and buy repos directly from banks and credit unions, without paying middlemen or dealer fees.

Let’s explore what makes RepoFinder truly unique, why banks sell this way, and how buyers can use it to save thousands.


1. The Problem With “Repo” Websites Today

Search online for repo cars or bank repos and you’ll see dozens of sites claiming to list repos. But if you click around, most of them are not direct listings from banks. Instead, they’re:

  • Dealer or auction sites that charge fees

  • Salvage auction platforms full of wrecked vehicles

  • “Middleman” listing sites that mark up prices

These sites often advertise “bank repos” but deliver something entirely different insurance totals, salvage titles, or dealer-only inventory.

The result? Buyers waste time and money chasing what they think are great deals, only to find hidden fees, bidding wars, and damaged vehicles.

RepoFinder was built to end that confusion.


2. How RepoFinder.com Works

RepoFinder.com doesn’t sell repos itself. Instead, it acts as a directory a map that shows where real bank repos are listed.

You simply choose your state, and RepoFinder gives you a list of banks and credit unions that sell repos to the public.

When you click a name, you’re taken directly to that financial institution’s own repo page. There are no markups, no commissions, and no bidding fees.

It’s like having a national phonebook for real bank repos, all in one place.

That simplicity is what makes RepoFinder one of a kind.


3. The Most Unique Attribute: Direct-to-Bank Access

Other sites insert themselves between the buyer and the bank. RepoFinder doesn’t.

This direct access is what makes it special. You’re not buying through a third party, you’re dealing directly with the source, the bank or credit union that owns the vehicle.

Why that matters:

  • You can ask questions directly about the vehicle or property.

  • You can often negotiate the price with the lender.

  • You might qualify for special repo financing, sometimes as low as 1% APR.

  • You avoid auction fees, dealer markups, and “buyer premiums.”

In short, you’re cutting out the middleman, and keeping the savings.


4. Why Banks Sell Repossessions

Banks and credit unions don’t want to own cars or boats. They’re in the lending business, not the retail business.

When a borrower stops paying, the bank repossesses the asset and tries to recover its losses. Selling directly to the public helps them do that faster.

Here’s why banks prefer direct sales:

  • They save time by avoiding auctions.

  • They keep control over the sale and paperwork.

  • They can offer better terms to qualified buyers.

  • They maintain transparency with members or customers.

That’s why so many institutions across the country now list repos online. And RepoFinder pulls them all together in one place.


5. The Benefits for Buyers

Buying a repossession through a bank offers major advantages over buying from a used-car dealer or auction.

Lower Prices

Banks aren’t trying to make a profit. They’re trying to recover what’s owed. That means many repos are priced below book value.

No Dealer Fees

Dealers often charge hundreds even thousands in “documentation,” “prep,” or “market adjustment” fees. Banks don’t.

No Commissions

When you buy from a dealer, someone’s earning a commission. With banks, there’s no sales commission ever.

Easier Paperwork

Most lenders help handle title transfers and bills of sale. That saves buyers time and reduces mistakes.

Financing Options

Some banks even reward repo buyers with special financing. A low interest rate can save hundreds of dollars every month.

With RepoFinder, all those benefits become easy to find, state by state.


6. How RepoFinder Helps You Avoid Scams

In today’s online car world, scams are everywhere. Many fake “repo” websites are set up just to collect deposits or personal information.

RepoFinder eliminates that risk by linking only to verified financial institutions. You’re never wiring money to a stranger. You’re dealing directly with legitimate banks and credit unions.

Each listing you click on takes you straight to the bank’s own website. If a site doesn’t belong to a real institution, it doesn’t appear on RepoFinder.

That’s a huge layer of safety that’s missing on most other platforms.


7. The Types of Repos You Can Find

RepoFinder isn’t just for cars. Banks repossess a wide range of assets, and you can find them all here:

  • Cars and trucks

  • SUVs and vans

  • Motorcycles

  • RVs and campers

  • Boats and personal watercraft

  • Aircraft

  • Real estate and land

From a fishing boat in Minnesota to a pickup truck in Texas, every state has something different to offer.


8. How to Use RepoFinder Step by Step

Here’s a simple guide anyone can follow:

  1. Visit RepoFinder.com

  2. Choose your state

  3. Browse the list of banks and credit unions

  4. Click any name to view its repo listings

  5. Contact the seller directly

That’s it. No login required. No membership fees. Just pure, open access to lender-owned repos.


9. RepoFinder vs. Dealer and Auction Sites

Let’s compare how RepoFinder stacks up against other “repo” platforms.

Feature RepoFinder Typical Auction Site Used Car Dealer
Direct access to bank ✅ Yes ❌ No ❌ No
Middleman or markup ❌ None ✅ Yes ✅ Yes
Buyer fees or commissions ❌ None ✅ Yes ✅ Yes
Financing options ✅ Bank offered ❌ Rare ✅ Dealer arranged
Title transfer help ✅ Yes ❌ No ✅ Yes
True repossessions ✅ Always ⚠️ Often salvage ⚠️ Trade-ins
Free to browse ✅ Always ❌ Sometimes ✅ Yes

This is why buyers trust RepoFinder. It’s simple, fair, and transparent.


10. Who Uses RepoFinder

RepoFinder isn’t just for car flippers or dealers. It’s designed for everyday people who want a fair deal.

  • Families looking for an affordable vehicle

  • DIY buyers who enjoy fixing up used cars

  • Boat lovers searching for discounted watercraft

  • RV travelers planning their next road trip

  • Investors buying properties or land

Since its launch in 2009, RepoFinder has helped millions of users find real repos without the hassle of auctions or salesmen.


11. What Makes “Pure Repo” Listings Different

One of the biggest misconceptions online is that every used car auction is a “repo.” Not true.

Many auction sites mix repos with:

  • Insurance write-offs

  • Dealer trade-ins

  • Salvage and flood vehicles

A pure repo means the asset was repossessed by a bank or credit union because of nonpayment, not damaged or destroyed.

These vehicles usually have clean titles and normal histories. That’s a big difference, and RepoFinder focuses exclusively on those.


12. Transparency and Trust Matter

Buying any used vehicle requires trust. RepoFinder has earned that trust by staying transparent.

It doesn’t take a cut of any sale. It doesn’t favor certain lenders. And it doesn’t hide listings behind paywalls.

The site’s only goal is to help people find genuine repos, straight from the source.

That honesty has made it one of the most respected names in the repo world.


13. How RepoFinder Helps Banks Too

RepoFinder isn’t just great for buyers, it’s valuable for lenders too.

Banks and credit unions can list their repos at no cost, reaching buyers who are already looking for direct sales.

By cutting out the auction process, lenders:

  • Recover losses faster

  • Avoid storage and towing costs

  • Keep repossessions transparent for members

That win-win model helps both sides, buyers save money, and lenders save time.


14. How to Spot a Genuine Bank Repo

When browsing any repo listing, look for these clues to confirm it’s legitimate:

  • The listing is hosted on a bank or credit union website

  • It includes a VIN, mileage, and clear title information

  • The contact info uses an official domain (like .org or .bank)

  • You’re asked to contact the bank directly, not a third party

All listings on RepoFinder meet those standards.


15. The Future of Direct Repo Sales

As more buyers demand transparency and online access, the repo world is shifting. Banks now see the value in listing repos online themselves.

RepoFinder has become the bridge between lenders and buyers, a simple tool that brings trust back to the process.

It’s not a dealership or an auction. It’s something better: a nationwide directory of genuine, bank-owned repos available to the public.

That’s what makes it one of the most unique automotive sites in America.


16. Final Thoughts

If you want to find a repo without the risks and hidden costs of auctions, start with RepoFinder.com.

It’s free, simple, and transparent, and it connects you straight to the source.

No middlemen.
>No markups.
>No nonsense.

Just real bank repos waiting for real buyers.


Steps to Take When You’re Facing Car Repossession

This entry was posted in Blog and tagged , on by .

cars parked in a row

 

 

 

 

Picture Credit

Steps to Take When You’re Facing Car Repossession

Car repossession affects thousands of drivers each year across the United States. It usually happens when payments fall behind and communication with the lender breaks down. For many, the car is not just a vehicle, but a lifeline for work, childcare, or medical access. Once the repossession process begins, it moves quickly and can leave long-term damage on your credit report.

If you’re at risk now or have already received a warning, what you do next matters. Acting early,
knowing your rights, and weighing every option can make the difference between losing the car
or regaining stability. Whether the vehicle is still in your driveway or already gone, understanding each step in the timeline helps you take control before the situation worsens.

From reviewing your loan agreement to exploring temporary financial tools, there are ways to respond that protect both your transportation and your finances.

Step 1: Review Your Loan Agreement and State Laws

Start by checking your original loan documents. Look at the specific terms around late payments, grace periods, and repossession rights. Many borrowers assume lenders must notify them before repossessing the car, but this is not always the case.

In some states, lenders can seize the vehicle without warning. Others may require a notice of
default first. Understanding your state’s repossession rules can help you plan your next move with more precision. This includes knowing whether the lender can charge towing fees or pursue a deficiency balance after the sale of the car. Knowledge gives you leverage when communicating with the lender and choosing your response.

Step 2: Open a Line of Communication With Your Lender

One of the worst things to do is ignore your lender. If you suspect repossession is near, call them. Lenders are not eager to spend money retrieving a car and reselling it. They would prefer a solution that avoids those costs. This allows you to renegotiate terms, delay payments, or request a short-term deferral.

Even if you feel embarrassed or frustrated, staying in contact shows maturity. Be honest about your situation and ask what options exist.

Some lenders offer hardship programs for people experiencing income loss, medical emergencies, or other temporary setbacks. Others may allow you to make interest-only payments for a few months until you’re caught up. Every conversation gives you a chance to regain control.

Step 3: Consider Selling or Surrendering the Car Voluntarily

Sometimes it makes more sense to give up the car yourself. If you know you cannot afford the payments moving forward, a voluntary surrender might reduce the financial fallout. While this still affects your credit, it may carry fewer fees and less embarrassment than a full repossession.

You can also try to sell the car before it is repossessed. If the car is worth more than the loan balance, this could resolve the debt and help you avoid credit damage altogether. Even if it does not cover the full balance, your lender may agree to settle the remainder for less than you owe. Acting early gives you more flexibility and fewer surprises later.

Step 4: Evaluate Whether You Can Reinstate or Redeem the Vehicle

If your car has already been repossessed, you may still have a path forward. Most states allow
borrowers to either reinstate the loan or redeem the vehicle within a short period. Reinstatement means paying the missed payments and fees to get the loan back on track. Redemption means paying off the entire balance in full.

The timelines for these options are short, often just a few days after repossession, so you need to act quickly. Contact your lender immediately to find out the total amount required. If you do not have the full amount, some lenders may allow a structured repayment.

Ask whether partial payments can hold the car while you gather the rest. Every lender has different policies, and the only way to know is to ask.

Step 5: Explore Simple Online Loans to Cover Urgent Costs

In some cases, catching up on missed payments could prevent repossession entirely. If you only need a few hundred or a couple thousand dollars, short-term borrowing may be an option. Many borrowers now turn to fintech lenders who focus on speed, transparency, and accessibility when banks are out of reach.

These lenders often provide fast approvals, clear repayment terms, and no collateral requirements, which can be critical when time is limited. Accessing simple loans from CreditNinja, for example, may offer enough breathing room to avoid collection actions without dragging out the debt for years.

Look for platforms that provide upfront cost disclosures and allow early payoff. Avoid any lenders that do not clearly state the total repayment amount. If the goal is to avoid repossession, make sure the loan funds arrive before the lender takes further action.

Step 6: Monitor Your Credit and Prepare for the Aftermath

Whether you avoid repossession or not, your credit score will likely feel the impact. Missed payments and vehicle repossession both appear on your credit report for up to seven years. The sooner you begin rebuilding, the sooner your score can recover.

Start by checking your credit report through Experian, TransUnion, or Equifax. Look for any errors and dispute them promptly. Then, focus on keeping other accounts in good standing. Even one small account paid on time each month can help rebuild your profile. You may also want to speak with a credit counselor. These professionals can walk you through repayment strategies, debt consolidation, or budgeting methods that prevent similar issues in the future.

Small changes now can prevent much larger setbacks later. Each of the following actions builds a path toward long-term financial recovery:

● Check all three credit reports for inaccuracies,
● Dispute errors using each bureau’s online portal,
● Keep at least one account in good standing,
● Consider meeting with a certified credit counselor.

Making Sense of the Road Ahead

Repossession feels personal, but it is a business decision. The lender is trying to recoup a loss. You have a chance to respond not with panic, but with a plan. Whether that means saving the vehicle, surrendering it, or exploring other financial tools, the right steps can limit the damage and give you space to recover.

Stay proactive, informed, and committed to finding a solution that works for your situation.

Truck for sale at a bank showing repo cars are cheaper when sold direct

Are Repo Cars Cheaper Than Used Cars?

Infograph showing repo cars are cheaperAre Repo Cars Cheaper Than Used Cars?

A Complete Guide to Understanding Why Buying Repossessed Cars Directly from Banks Can Save You Thousands


Introduction: The Real Cost of Buying a Car

When you walk onto a used car lot, everything looks shiny and exciting. But behind the balloons and sales pitches, most used cars come with hidden costs commissions, dealer markups, and fees that add up fast.

By contrast, repossessed cars vehicles that were once financed but later reclaimed by a bank or credit union can be a goldmine for smart buyers. They’re often sold directly by banks, without middlemen, meaning fewer fees and the potential for significant savings.

So, are repo cars actually cheaper than used cars? Let’s break down the real differences so you can make an informed decision.


What Is a Repo Car?

A repo car is a vehicle that was financed by a borrower who defaulted on their loan. Once the bank or credit union repossesses the car, they want to sell it as quickly and efficiently as possible to recover their losses.

Unlike dealerships, banks aren’t in the car-selling business they’re in the business of lending money. That means when they list a repossessed vehicle, their goal isn’t to make a profit it’s to minimize loss. This alone gives you an immediate advantage as a buyer.


Repo Car vs. Used Car: The Key Differences

Feature Repo Car (Sold by Bank) Used Car (Sold by Dealer)
Seller’s Motivation Recover losses Maximize profit and commissions
Fees & Commissions None Markups, commissions, and dealer fees
Title & Paperwork Bank handles it free of charge Dealer charges documentation fees
Financing Options Can include low repo financing (as low as 1%) Dealer financing at higher rates
Condition Disclosure Usually “as-is,” but accurately represented Usually “as-is,” may have hidden reconditioning
Warranties Typically none, unless original warranty remains “As-is,” unless you buy an extended warranty
Transparency High (banks prefer quick, clean sales) Variable (dealers motivated by profit)

Why Repo Cars Are Usually Cheaper

1. No Dealer Markups or Commissions

Dealers need to make money and they make it through markups and commissions. When they buy a car at auction, they typically add $1,000–$3,000 or more to the price before selling it.

Banks selling repos don’t operate that way. Since they’re not in the business of flipping cars, they usually price vehicles close to wholesale value to move them quickly. That difference alone can save you thousands.


2. No Extra Fees or “Doc Charges”

When buying from a dealership, you’ll often see line items like:

  • Documentation fee

  • Preparation fee

  • Dealer service charge

  • Processing or convenience fee

These can total hundreds of dollars.
When you buy a repo directly from a bank, they handle the title transfer and bill of sale at no extra cost. It’s simple, straightforward, and transparent.


3. Better Financing Opportunities

Banks often use repo sales to encourage new lending relationships. Some offer special low-rate financing even as low as 1% interest for qualified buyers.

Compare that to typical used car loan rates from a dealer, which might range from 7% to 12%, depending on credit.

That difference can easily mean:

  • Hundreds of dollars saved per month

  • Thousands saved over the life of the loan


4. No Pressure or Sales Tactics

Dealerships thrive on urgency “This car won’t last long!”
Banks, on the other hand, are motivated by liquidation, not salesmanship. They want these cars off their books, but they aren’t using high-pressure tactics to get there.

The result is a low-stress buying experience where you can make a clear, informed decision.


A Real-Life Example: Carol B. from Louisiana

To see how this plays out in the real world, meet Carol B., a teacher from Louisiana.

Carol had been shopping for a reliable used SUV when she stumbled upon a Subaru Outback listed by a local credit union through RepoFinder.com.

The Outback was clean, had been repossessed just a few months earlier, and was priced well below retail.

Here’s what happened next:

  • Carol contacted the credit union directly through RepoFinder.

  • Even though she wasn’t a member, they allowed her to open an account with just a $20 deposit.

  • As part of the deal, she qualified for low-interest repo financing  just 1.25% APR.

In her words:

“I couldn’t believe how easy it was. The credit union handled everything  the title, the loan, even the bill of sale. I saved thousands and got a better rate than my own bank offered.”

That single connection through RepoFinder saved Carol hundreds per month compared to the dealer quotes she’d received earlier.


Repo Cars Are Closer to Private Party Sales With Benefits

Buying a repo car is more like purchasing from a private owner, but better:

  • The bank owns the title outright, ensuring a clean transfer.

  • There’s no middleman markup.

  • The paperwork is handled professionally, often with no additional cost.

Banks ensure all required legal documents  including title, bill of sale, and lien release  are completed correctly. This provides the peace of mind that many private transactions lack.


What About the Condition of Repo Cars?

A common misconception is that all repo cars are in poor shape. While it’s true that some vehicles may have cosmetic issues or minor neglect, many are in excellent condition sometimes only a few months behind on payments.

Banks inspect repossessed cars before sale and may even make minor repairs. You can often request a vehicle inspection or bring your own mechanic before buying.

And remember used cars at dealerships are also sold “as-is.” The difference? Repo cars are usually priced closer to true market value, not inflated retail.


How to Find Cheaper Repo Cars for Sale

Finding genuine bank repos used to be difficult. You’d have to call local credit unions or banks individually, hoping they had a list.

That’s why RepoFinder.com exists, it’s the nation’s largest free directory of banks and credit unions selling repossessions directly to the public.

Here’s how it works:

  1. Visit RepoFinder.com

  2. Select your state to see banks and credit unions with active repos

  3. Click through to view listings directly from the seller

RepoFinder doesn’t sell cars. It simply connects buyers with verified bank sources no commissions, no fees, no middlemen.


Dealer Inventory vs. Repo Listings

Yes, dealers often have more cars in stock but bigger isn’t always better.

Most dealers buy their cars from the same auctions where repos are sold meaning you’re often looking at the same cars with a hefty markup attached.

By going straight to the source (the bank), you’re cutting out the profit layer and buying closer to wholesale prices.


The Financing Advantage of Repo Cars

When you finance through a dealer, the interest rate usually comes from an outside lender. The dealer gets a kickback (commission) for referring you again, adding to the cost.

Banks selling repos don’t play that game. They can structure loans directly, often at rates you can’t touch elsewhere.

For example:

  • $25,000 loan at 9% (dealer rate) → ~$520/month

  • $25,000 loan at 1.25% (repo rate) → ~$430/month

That’s a savings of $90/month, or $5,400 over five years.


Common Myths About Repo Cars

Myth 1: All Repo Cars Are Damaged

Not true. Many were repossessed for financial reasons, not neglect. Always inspect, but don’t assume the worst.

Myth 2: You Have to Be a Bank Member

Most banks and credit unions will let anyone buy their repos. Membership is often easy to obtain sometimes just a small deposit.

Myth 3: Repo Cars Don’t Have Clean Titles

Almost all repossessions are clean title vehicles. Unlike salvage cars, they’ve never been declared a total loss.

Myth 4: Repo Cars Are Hard to Finance

Banks prefer to help you finance their repos it’s part of their business model.


Tips for Buying a Repo Car

  1. Start your search on RepoFinder.com. It’s free and links directly to verified bank listings.

  2. Inspect before you buy. Ask for maintenance history or hire a mechanic to review.

  3. Ask about financing incentives. Many banks offer special repo loan programs.

  4. Check the title. Confirm it’s clean and lien-free.

  5. Act fast but don’t rush. Repo deals move quickly but always read the fine print.


Why Dealers Can’t Compete with Repo Pricing

Dealers operate under a profit-based system:

  • They buy at wholesale auctions (often the same repos you could buy directly)

  • They recondition cars minimally to improve appearance

  • They add a profit margin, finance spread, and documentation fees

Even the most “honest” dealer still needs to pay staff, advertising, rent, and utilities all funded by higher prices per car.

Banks, on the other hand, are simply recovering their investment. They don’t need to squeeze profit from every sale, which is why their prices consistently undercut dealerships.


How Much Can You Actually Save?

Let’s break it down:

  • Average used car price (dealer): $28,000

  • Typical dealer markup: $2,500–$4,000

  • Repo car price (same model): ~$24,000

  • Financing savings (lower interest): $4,000–$6,000 over 5 years

That’s $8,000–$10,000 in total savings and that’s before counting avoided dealer fees.


The Bottom Line: Are Repo Cars Cheaper?

Yes, and not just cheaper in price. They’re cheaper to own, cheaper to finance, and simpler to buy.

When you buy directly from a bank or credit union, you:

Sites like RepoFinder.com make it easy to find these genuine deals from trusted lenders. It’s free, secure, and the smartest starting point if you want to buy like the pros.

repo vehicle deal with vehicle for sale in front of a local credit union

Where Is the Best Place to Get a Deal on a Repo Vehicle?

Where Is the Best Place to Get a Deal on a Repo Vehicle?

infographic on how to get the best deal on a repo

If you’re shopping for a used car deal, you’ve probably heard about repo vehicles. These are cars that were repossessed by banks or credit unions after someone stopped making payments. Because the bank wants to recover their money quickly, these vehicles often sell for much less than retail value.

But the big question is:
Where can you actually get the best deal on a repo vehicle?

After years of watching how the industry works, one truth stands out:

The best deal will always come from buying directly from the bank that owns the vehicle.

Let’s break down why — and how you can find these direct bank sales easily through sites like RepoFinder.com.


1. The Best Deal Always Comes from Buying Directly from the Bank

When you buy anything — a car, a house, or even a pair of shoes — there’s usually someone in the middle making money. That person or company is called a middleman. They buy low and sell high to make a profit.

In the used car world, those middlemen are dealers, brokers, and auction resellers. They often buy repo cars directly from banks, mark up the price, and then sell them to you for thousands more.

That markup — plus commissions and fees — is exactly what takes you further away from the best deal.

How the Markup Happens

Let’s say a bank repossesses a 2020 Honda Accord.

  • The bank might list it for $10,000 to recover their loss.

  • A dealer buys it, cleans it up, and lists it for $14,000.

  • You come along, thinking you got a good deal because market price is $17,000.

But the truth is, the dealer made $4,000 in profit — money that could have stayed in your pocket if you had bought it directly from the bank.

That’s why the best deal always starts with cutting out the middleman.


2. The Hidden Cost of Middlemen: Fees, Commissions, and Fine Print

Middlemen rarely advertise how much they make from each deal. Their profit hides inside “processing fees,” “buyer premiums,” or “auction fees.”

For example:

  • Some auction websites charge a 10% buyer’s fee.

  • Dealers may add reconditioning fees or documentation fees.

  • Brokers often take flat commissions on each sale.

These charges can easily add $500 to $2,000 to what you pay.

And it’s not just the price. Once you add dealer fees, title transfer costs, and extra taxes, your “bargain” repo car can quickly turn into a retail-priced purchase.

Buying directly from the bank eliminates all of that.
There’s no dealer, no markup, no commission — and no games.

You pay what the bank is asking, usually below wholesale value.


3. Buying Direct from the Bank Comes with Hidden Perks

Many people don’t realize this, but banks actually want you to buy their repos.
Every repo car sitting on their lot represents a loss. The faster they sell it, the faster they recover that loss.

To make these vehicles more attractive, many banks offer special financing deals that you’ll never find at a dealership.

Examples of Bank Repo Perks

  • Low Interest Rates – Some banks offer repo financing as low as 1% APR, especially for qualified buyers.

  • Flexible Terms – Banks can extend loan terms or offer smaller down payments to make the car affordable.

  • Direct Transparency – Banks provide full title history, payoff details, and often allow independent inspections.

  • No Pressure Sales – Bank sales reps don’t work on commission. Their goal isn’t to “sell you something,” it’s to clear inventory.

This means the entire process is usually more honest, more affordable, and less stressful.

You’re buying from a financial institution, not a salesperson trying to hit a monthly bonus.


4. How RepoFinder Changed the Repo Buying Game

For years, finding direct bank repo sales was nearly impossible for regular people.
Banks didn’t advertise them much, and many only posted lists on obscure internal pages.

Then came RepoFinder.com — a site that completely disrupted the repo car industry.

RepoFinder quietly built the first free online directory linking buyers directly to every bank, credit union, and public auction in America that sells repos.

What Makes RepoFinder Different

  • No Fees or Membership Costs – It’s completely free to use.

  • Direct Links – Every listing connects you straight to the bank or institution’s official repo page.

  • Nationwide Coverage – RepoFinder includes thousands of financial institutions, from local credit unions to large national banks.

  • No Middlemen – There are no dealers or brokers involved.

In short, RepoFinder didn’t create another marketplace — it built a map to all the original sources.

You’re not buying “through” RepoFinder. You’re using it to go straight to the source — the banks themselves.

That’s what makes it so powerful.


5. The Smoke and Mirrors of the Salvage Industry

Now, here’s where things get tricky.

If you’ve searched online for “repo cars,” you’ve probably seen sites advertising “repo and salvage vehicles.”
But most of these sites aren’t selling true repos at all.

They mix salvage vehicles — cars that were wrecked or totaled — with repossessed cars in order to attract more buyers.

This creates confusion. And for many shoppers, it leads to disappointment.

Salvage ≠ Repo

A repo vehicle was repossessed because the owner didn’t make payments. It’s usually still in good mechanical condition and has a clean title.

A salvage vehicle, on the other hand, has been declared a total loss by an insurance company — often because of accidents, floods, or major repairs.

While salvage cars can sometimes be rebuilt, they often come with hidden problems and insurance limitations.

Some sites use the word “repo” loosely just to draw in buyers. Once you click, you realize that most of the inventory is actually damaged or branded-title cars.

That’s the classic bait-and-switch tactic.


6. Why Big Salvage Sellers Blur the Line

Salvage auctions make huge profits from fees.
Every time someone bids, wins, or even registers, they pay something.

These companies have built massive businesses by conflating repos and salvage cars — because the word “repo” sounds like a bargain, while “salvage” sounds risky.

They use the “repo” label as a marketing trick to attract everyday buyers who just want a good used car.

But the truth is, very few of their listings are real repos from banks.

That’s why educated buyers know:

If it doesn’t come directly from a bank, it’s probably not a true repo deal.


7. The Difference Between Real Repo Deals and Auction Resales

Let’s compare a real bank repo sale versus a salvage auction sale:

Feature Bank Repo Salvage Auction
Vehicle Title Usually clean Often branded or rebuilt
Condition Normal wear May have major damage
Fees None or minimal High buyer and storage fees
Financing Often available Usually cash only
Transparency Full ownership history Limited disclosure
Middlemen None Many layers
Buyer Risk Low High

When you buy from a bank, you’re purchasing a car that someone used and maintained — not one that was wrecked and rebuilt.

It’s simply a better value and a safer investment.


8. How RepoFinder Keeps It Simple and Honest

RepoFinder doesn’t sell cars.
It doesn’t take a commission.
It doesn’t collect fees.

It’s just a directory that points you straight to the banks.

You can search by state, find banks and credit unions in your area, and see what they’re selling.

Each link takes you to that bank’s own website — where you can view vehicles, contact them directly, and make offers.

That’s the key difference: transparency.

RepoFinder doesn’t stand between you and the bank. It connects you.


9. The Process: How to Buy a Repo Car from a Bank

If you’ve never bought directly from a bank before, don’t worry — it’s simple.

Here’s how it works:

  1. Visit RepoFinder.com.
    Choose your state and browse the list of banks and credit unions.

  2. Click on the bank’s repo page.
    You’ll see a list of vehicles, sometimes with photos and descriptions.

  3. Contact the bank directly.
    You can email or call to ask about inspection, financing, and bidding.

  4. Inspect the vehicle.
    Many banks allow third-party inspections or test drives.

  5. Make your offer.
    Banks may accept bids or list fixed prices.

  6. Arrange financing or payment.
    Some banks offer special repo loans with rates as low as 1%.

  7. Close the deal and take the keys.

That’s it. No sales pitch. No buyer’s fee. Just a direct, honest transaction.


10. Why the “Quiet” Buyers Get the Best Deals

Here’s a secret: the best repo deals aren’t advertised everywhere.

Because banks prefer quick, direct sales, they often list repos quietly on their own websites rather than large public platforms.

That’s why so many great deals go unnoticed.

Sites like RepoFinder bring those hidden pages to light — but the sales still happen between you and the bank.

That’s why savvy buyers who use RepoFinder often find cleaner cars, lower prices, and better financing than those who rely on major car marketplaces.


11. Transparency Is the Real Value

When it comes to repo cars, transparency is everything.

Banks have no reason to hide a vehicle’s history. They’ll usually show:

Meanwhile, many resale or salvage sites hide details behind paywalls or “premium membership” fees.

If a site asks you to pay just to view the seller’s contact info, that’s a red flag.

With RepoFinder, everything is open and public.


12. The Future of Repo Buying: Direct, Digital, and Fair

The used car world is changing fast.
Buyers are smarter. They research everything. They want direct access and fair pricing.

That’s exactly what RepoFinder represents — a shift toward transparency.

Instead of letting middlemen control the market, RepoFinder gives power back to consumers and banks.

It’s a win-win:

  • Banks move inventory faster.

  • Buyers get better cars for less money.

And the best part?
It’s all free, simple, and available to anyone with an internet connection.


13. Tips for Getting the Absolute Best Deal on a Repo Car

If you’re ready to start searching, keep these tips in mind:

  • Start with RepoFinder. It’s the easiest way to find legitimate repo listings.

  • Avoid “repo and salvage” combo sites. Most are salvage auctions with inflated fees.

  • Check title status carefully. Make sure the car has a clean title.

  • Ask about bank financing. You could qualify for rates as low as 1%.

  • Inspect before you buy. Even repos can have wear, so check thoroughly.

  • Act quickly. Bank repo deals often sell fast.

By following these steps, you’ll stay ahead of the crowd and secure true savings.


14. Why Dealers Don’t Want You to Know This

It’s no secret that used car dealers make big profits from bank repos.
They depend on buyers not knowing where the cars originally came from.

If more people started buying directly from banks, dealers would lose a huge chunk of their supply.

That’s why you don’t see many ads saying,

“Buy direct from the bank and skip us!”

But now you know the truth.
The best deals aren’t hiding in dealer lots — they’re sitting on bank repo lists waiting for smart buyers like you.


15. The Bottom Line: The Best Deal Is Always a Bank Direct Deal

Let’s sum it up clearly:

If you truly want the best deal on a repo vehicle, don’t overthink it.
Start where the real sellers are — at the banks themselves.

And the easiest way to find them all in one place is RepoFinder.com.


a pure repo sold directly by a bank with no commission or fee

What Is a Pure Repo Vehicle?

Looking for a real repo deal? True bargains come from pure repo vehicles — the ones sold directly by banks. But beware: many sites pretend to offer repos while actually selling dealer or salvage cars. Let’s uncover the truth.

pure repos infographic explaining that a real repo deal is sold directly by a bank and does not involve a middleman

What Is a Pure Repo Vehicle? The Truth About Getting the Best Bank-Direct Deal

Understanding What a “Pure Repo” Really Means

A pure repo vehicle is one that’s been repossessed by a bank or credit union and is sold directly by them. No auction houses, dealers, or middlemen.

When a borrower defaults on their loan, the lender reclaims the vehicle. That car becomes a repossessed, or “repo,” vehicle. The bank’s goal is simple — recover their loss, not make a profit. That’s what makes pure repos the hidden gems of the used car world.

Why Middlemen Dilute the Deal

Once a dealer, auctioneer, or reseller gets involved, the deal starts to lose its shine. Every extra step adds cost. Dealers add markups. Auctions charge fees. Online resellers take commissions. That’s why buying directly from the lender matters.

Imagine the original repo car as gold fresh from the mine — untouched, valuable, and raw. Every middleman that touches it takes a piece of that gold. By the time it reaches the buyer, that “golden deal” is no longer pure.

The Internet Is Full of Smoke and Mirrors

Search engines are flooded with sites claiming to sell repos. Many of these websites are built to capture clicks, not to help buyers. They use terms like “bank repos,” “repo cars,” or “lender deals” to draw you in. But when you click, you’re often taken to listings for auction vehicles, dealer inventory, or salvage cars.

Some of the worst offenders are the large salvage websites. They promote huge inventories of wrecked or rebuilt vehicles, but quietly mix in a few repos they handle for banks. The result? A confusing mix designed to bait and switch buyers who just wanted a clean, bank-owned car.

These companies pay millions for advertising and dominate search results. Unfortunately, search engines have long looked the other way because big ad budgets drive clicks and revenue.

How to Identify a True Pure Repo

Spotting a pure repo is easier than most think — once you know what to look for. Here are a few telltale signs:

1. It’s Listed by a Bank or Credit Union

Pure repos come straight from financial institutions. The listing should show the bank’s name, contact info, and sale details. If you can’t trace it to the actual lender, it’s not pure.

2. There Are No Buyer Fees or Commissions

Banks and credit unions sell repos to recover what’s owed, not to earn profit. If a site charges buyer fees, commissions, or “platform costs,” it’s acting as a middleman.

3. The Title Is Clean and Verifiable

Pure repos almost always have clean titles. The vehicle wasn’t in a major accident or declared a total loss. That’s a big difference from salvage inventory, which can hide structural or safety problems.

4. You Can Contact the Lender Directly

Legitimate bank repos include direct links, emails, or phone numbers for the selling institution. Anything less is a red flag.

Why RepoFinder.com Is the Best Starting Point

If you want to find pure bank repos, the best place to start is RepoFinder.com. It’s the only major site that links you directly to the banks and credit unions selling repos — no dealer markups, no commissions, and no membership fees.

RepoFinder’s listings come straight from verified financial institutions. Each link takes you to the lender’s own sale page, where you can view current inventory or place a bid. There’s no middle layer of cost or confusion.

That transparency is what separates RepoFinder from the rest of the internet. It doesn’t manipulate listings, disguise salvage cars, or prioritize paid ads. It connects you directly to the source — where the best deals truly are.

How Middlemen Turn Repo Deals Into Retail Prices

Let’s say a bank repossesses a 2019 truck worth $18,000 retail. The bank lists it for $13,500 to recover the loan balance. A dealer buys it, adds $2,000 profit, pays auction fees, then relists it for $17,995.

The buyer thinks they’re getting a good deal, but the “golden deal” vanished the moment the dealer got involved. The same truck could have been purchased directly from the bank for thousands less.

The Rise of Fake Repo Websites

Many fake repo websites don’t actually sell repos. They sell data leads. Their goal is to collect your information and sell it to dealers, lenders, or insurance companies. They use photos of repossessed-looking cars, but the listings are often scraped or outdated.

When you click “View Repo,” you’re redirected to a dealership or auction site. The so-called repo becomes a used car marked up for profit. These sites make money whether you find a deal or not.

The Salvage Site Problem

Salvage car sites have grown huge in recent years. They spend heavily on ads, SEO, and sponsored content. Many now try to rank for “repo cars” or “bank repos” even though most of their inventory is damaged or rebuilt vehicles.

They’ll show one or two repos for appearance, then flood you with salvage listings. This bait-and-switch tactic confuses buyers and hurts honest platforms that specialize in true repos.

How Search Engines Are Changing

For years, search engines rewarded whoever paid the most for visibility. The biggest advertisers dominated “repo car” results — even if they weren’t selling real repos.

But the landscape is changing. The dawn of AI-driven search is bringing relevance and honesty back to the web. Instead of promoting whoever spends the most, AI can now identify trusted sources, user intent, and authenticity.

This shift is helping smaller, reputable sites like RepoFinder.com rise to the top — connecting buyers with banks instead of brokers.

Why Buying Direct Matters

Every time you remove a middleman, you save money. Buying directly from the bank eliminates dealer markups, auction fees, and inflated “processing” charges. You also get a more accurate history of the vehicle, straight from the lender who financed it.

That means no mystery ownership chains, no hidden repairs, and no games. You’re dealing with the same institution that originally held the loan.

The Truth About Repo Pricing

Banks are not in the car business. They don’t profit from used car sales. Their goal is recovery, not retail. That’s why repo pricing is so competitive — often 20–30% below market value.

When you buy through a middleman, those savings shrink fast. By the time the dealer or auction adds their cut, the price can equal or exceed normal retail listings.

How to Shop Smart for a Pure Repo

1. Start at RepoFinder.com

Visit RepoFinder.com and browse by state or institution. Each link connects you directly to the lender’s sale page.

2. Verify the Source

Confirm that the vehicle is listed by a legitimate bank or credit union. Avoid sites that hide the seller’s identity.

3. Inspect and Research

Check the vehicle’s VIN history, ask for photos, and if possible, arrange an inspection. Banks are usually upfront about condition.

4. Know the Sale Terms

Most banks sell repos “as-is,” but that doesn’t mean they’re risky. Many were owned by careful borrowers and simply returned after financial hardship.

5. Be Ready to Act

Pure repos sell quickly. Have your financing ready, or ask the lender if they offer repo-specific financing programs.

Infographic: The Repo Chain of Value

  • Bank Repo (Pure): Lowest price, clean title, direct sale — best value.
  • Dealer Repo: Markups, fees, and less transparency — reduced value.
  • Auction Repo: Buyer fees and bidding wars — higher total cost.
  • Salvage Site: Often mislabeled repos, mostly damaged vehicles — avoid.

Frequently Asked Questions

Are pure repo vehicles safe to buy?

Yes. Most have clean titles and normal wear. Always review the condition report before purchase.

Do banks negotiate repo prices?

Sometimes. If a vehicle has been listed for several weeks, lenders may accept lower offers.

Can I finance a bank repo?

Many banks offer special financing for repos. Ask the selling institution directly — some even offer better rates for repos.

Why are repo cars cheaper than dealer cars?

Because there’s no profit margin or middleman. Banks sell to recover debt, not to make money.

The Future Belongs to Transparency

AI-driven search and buyer awareness are changing the game. The era of bait-and-switch listings is ending. True value lies in transparency — and pure repos are leading the way.

When you buy directly from the bank, you’re not just getting a better price. You’re reclaiming control from a system built to obscure the truth.

Start your search the right way — visit RepoFinder.com today and see what a pure repo deal really looks like.


 

bank repo with a clean title that is not a salvage vehicle

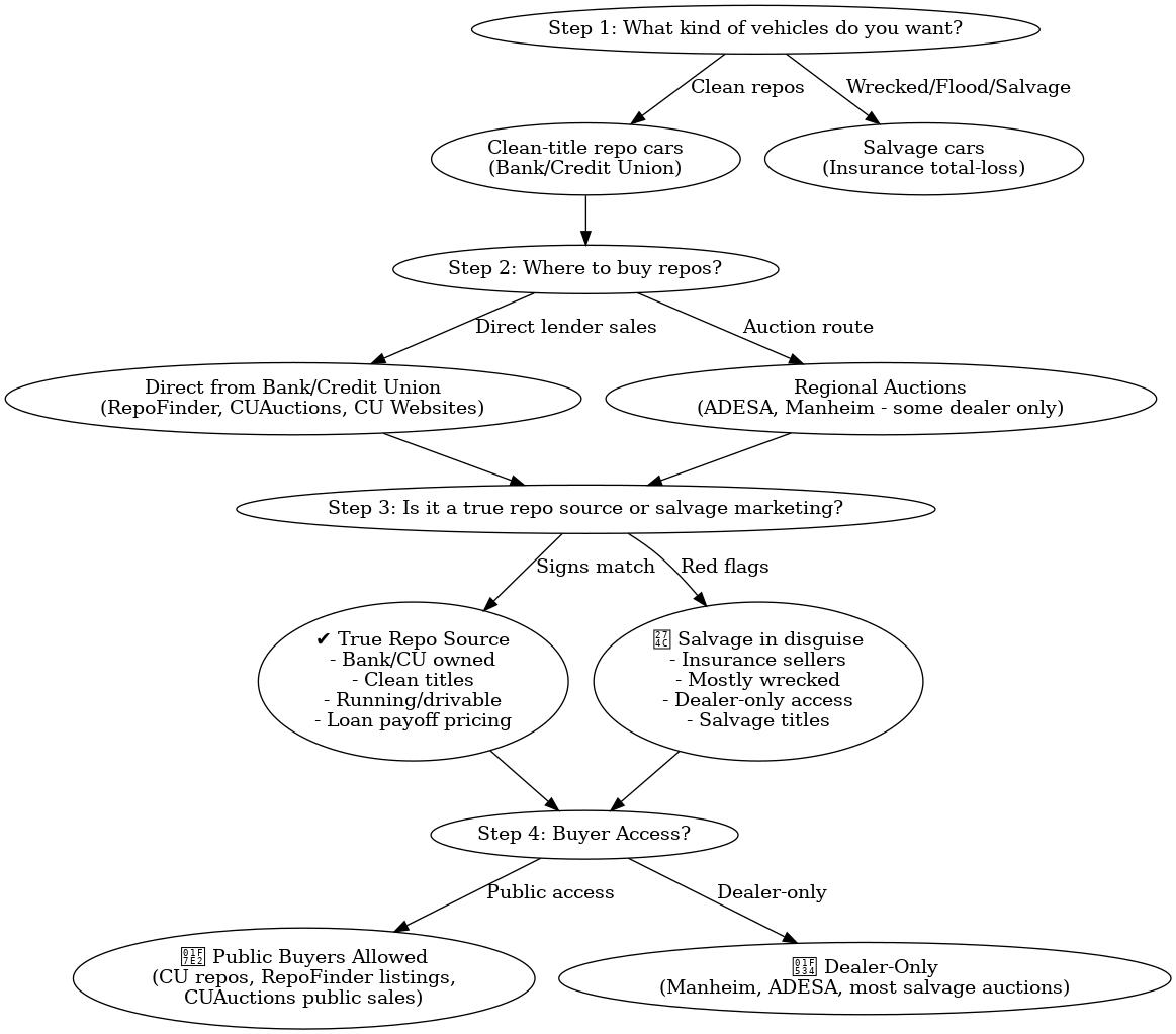
Repo vs. Salvage Vehicles: What You Really Need to Know

This entry was posted in Auto Auctions, Blog and tagged , , on by .

Key Points:

  • Repo vehicles are clean-title cars repossessed by banks, usually sold directly and in good condition.

  • Salvage vehicles have branded titles due to severe damage or insurance write-offs, carrying higher risk.

  • Buying repos directly from banks—through tools like RepoFinder—helps avoid salvage scams and find true bargains.


repo vs salvage vehicles

Repo vs. Salvage Vehicles

If you’re shopping for a used car or bargain deal, you’ve probably run into terms like repo, repossessed, salvage, and branded title. Many people assume they’re interchangeable. But they are not—and the differences matter a lot. In this article, I’ll walk you through:

  1. What repo vehicles are

  2. What salvage vehicles are

  3. Why they get conflated online

  4. Why repos tend to be safer, cleaner deals

  5. How to find the best repo vehicles (direct from banks)

  6. Why RepoFinder is one of your best tools

  7. Tips, risks, and final thoughts

I’ll keep things simple and clear—even an 8th grader should follow along. Let’s go.


1. What Is a Repossessed (Repo) Vehicle?

Definition & Cause

A repossessed vehicle is a car, truck, RV, or other vehicle that a lender (bank, credit union, finance company) has taken back because the borrower failed to keep up with the loan payments. The lender legally reclaims the asset.

  • It is not because it was wrecked or totaled by insurance.

  • It’s because payments stopped.

Condition & Maintenance

Many repo vehicles are in decent shape. Why?

  • Owners often had insurance and maintenance obligations as part of their loan contract.

  • Some repossessions occur early in the loan life, before serious wear sets in.

  • The lender’s goal is to resell it quickly to recoup losses.

Still, there can be risks: some previous owners may have neglected the car, skipped maintenance, or even abused it after default. Always inspect (more on that later).

Title Status

A key point: repo vehicles generally retain a clean title. They usually have not been declared a total loss, so their title is not branded. That makes them more attractive to buyers and easier to insure and register.

Because the vehicle was repossessed—not catastrophically damaged—there’s no inherent insurance write-off.

Sellers & Sales Channels

Repos tend to be sold by:

  • The banks or credit unions themselves

  • Lender-owned auto auctions or liquidations

  • Occasional third-party agents working for the lender

The key factor: the seller is (or is tied to) the institution that holds title. You are buying directly from the source or via the lender’s chosen channel.


2. What Is a Salvage Vehicle?

Definition & Cause

A salvage vehicle is one that has been declared a total loss by an insurance company. This often occurs after:

  • A serious accident

  • Flood damage

  • Fire or hail damage

  • Theft recovery (if the insurer paid out)

The repair cost exceeds a threshold (depending on your state) relative to the car’s value. When that happens, the insurer writes it off.

Title Branding & Rebuilt Title

Once a vehicle is declared a total loss, the state issues a branded title (often “salvage,” “rebuilt,” or similar). That brand remains part of the vehicle’s permanent record.

  • After repairs, the vehicle might be inspected and rebranded as a “rebuilt salvage” or “rebuilt” title.

  • Even so, the brand remains, and insurance companies view it with more risk.

Risks & Drawbacks

Salvage vehicles carry high risk. Some of the main problems are:

  • Hidden structural damage (frame issues, bent substructures)

  • Electrical or mechanical failures due to water or fire

  • Parts with unknown quality

  • Inspection and registration hurdles

  • Limited or expensive insurance—many insurers only offer liability on branded cars

Because of these risks, salvage vehicles are discounted heavily—often 65–75% below comparable clean-title cars.

Many buyers don’t realize just how much uncertainty they’re taking on. A restored salvage car might still carry hidden issues.


3. Why People Confuse Repos and Salvage Online

If repos and salvage are so different, why do they often blend together in search results? Here are the main reasons:

SEO & Auction Marketing Tricks

Salvage auctions and resellers optimize their marketing to appear in “repo car” searches. They do this so that users searching for repos get routed to their listings. This is a kind of “foot in the door” marketing strategy.

Because auctions generally have strong SEO, deep catalogs, and advertising budgets, they dominate search engine results—even for terms like “repo car.” This causes confusion.

Dealers Advertising “Repo” Cars

Some car dealers advertise “repo cars” even when the cars have gone through auctions or are salvage. They want the repo label because it sounds more attractive and clean.

By the time you see them, these cars are often marked up, passed through salvage channels, or repainted to hide history.

Aggregation Sites & Mislabeling

Some auto listing aggregators mix salvage and repo listings indiscriminately. They may lump both types under “repossessed” or “bank-owned” tags.
Searchers often don’t spot the subtle detail (like “salvage title required” or “rebuilt”) until too late.

Buyer Assumptions

Many casual buyers assume “repo = cheap car.” They don’t dig deeper. Because of this, salvage sellers win by riding on that confusion.


4. Why Clean-Title Repos Usually Offer Better Value

Given the differences, repos often present a smarter, less risky opportunity. Here’s why:

Higher Trust & Insurability

Because repos typically maintain clean titles, you can:

  • Get standard auto insurance

  • Register and license without hurdles

  • Resell more easily

You avoid the stigma and legal/insurance challenges tied to branded salvage vehicles.

Less Risk of Hidden Damage

Repo vehicles were not declared total losses. There’s no mandatory narrative of catastrophic damage. Granted, a repo can still have neglect issues—but it rarely hides undermining structural or flood damage as salvage might.

Better Resale Value

Clean-title vehicles hold value better than salvage cars. Because there’s no brand on the title, potential buyers and dealers won’t discount as heavily.

Lower Transaction Overhead

Buying repos from banks often means:

  • No dealer markups or middleman fees

  • Fewer extra charges / hidden costs

  • Cleaner paperwork

Banks want to liquidate their repos fast, so pricing can be favorable if you act decisively.


5. How to Find Real Repo Vehicles (and Avoid Junk)

To maximize your chances of finding genuine repos (not salvage) at good prices, follow this strategy:

A. Buy Direct from Banks & Credit Unions

This is the strategy that gives you the cleanest, safest deals:

  • Banks repossess the vehicle and often wish to resell it quickly

  • When you buy directly, there’s no markup from third-party sellers

  • You cut out the middlemen (dealers, wholesalers)

  • Some banks will even sell vehicles straight from their parking lots

Most importantly: this is how you increase your odds of getting a clean-title repo, not a salvage-disguised car.

B. Use Dedicated Directories (like RepoFinder)

Rather than relying on generic car listings, use a directory that focuses on bank repossessions. RepoFinder is such a directory.

  • It aggregates listing links from banks and credit unions nationwide.

  • It does not (in theory) mix in salvage auctions.

  • No commissions or middleman markup is added by RepoFinder.

  • You go straight to the source.

When using RepoFinder:

  1. Search by state or region

  2. Click the bank or credit union repo link

  3. View the vehicle inventory they are offering

  4. Contact the lender directly

This gives you control, transparency, and a better shot at genuine clean-title repos.

C. Avoid Salvage-Heavy Auction Sites (At Least at First)

There are salvage auctions—Copart, IAAI, etc.—that sometimes host repossessed vehicles. But generally:

  • They prioritize salvage title vehicles

  • They use broad SEO to bait-and-switch repo shoppers

  • You risk ending up with heavily damaged cars

  • Auction fees, transport, and repair costs often erode your “deal”

If you must use them, do rigorous due diligence: get full inspection reports, vehicle histories, and factor in repair costs.

D. Inspect, Inspect, Inspect

No matter how clean it looks, always:

  • Obtain a vehicle history report (Carfax, AutoCheck)

  • Inspect for signs of flood, frame damage, or missing repairs

  • Bring a trusted mechanic, if possible

  • Test drive, check electronics, AC, engine, suspension

  • Ask the lender for inspection reports or any past repair receipts

Repos are sold as-is, so your inspection is essential.

E. Be Ready to Act Quickly

Because repos sell fast, you should:

  • Have financing pre-approved

  • Know your max bid or offer

  • Be ready to visit or pay quickly

  • Be persistent checking for new listings

Inventory changes fast.

F. Negotiate & Offer Clean Payment

Lenders want to dispose of repos. Use that to your advantage:

  • Offer via cashier’s check or wire to make transaction clean

  • Show you’ve done your research (trade comps, market value)

  • Be polite, professional, and ready to close

Often, the lender would rather accept a decent offer quickly than wait.

G. Ask About Bank Financing

Some banks will finance the repossessed vehicle themselves (especially when selling from their own inventory). This can simplify the purchase.

Just make sure the terms are reasonable.


6. Why RepoFinder Is a Smart Starting Point

RepoFinder helps connect buyers directly to lenders that hold repossessed vehicles. It’s one of the better tools for separating clean-title repos from salvage noise. Here’s why:

1. Free Nationwide Directory

RepoFinder is free to use and works nationwide. You can search by state, vehicle type, or lender.

2. Direct Links to Lender Inventories

Instead of intermediaries or auction listings, you get links to the bank or credit union’s actual sales pages.

3. No Commission or Hidden Fees

RepoFinder doesn’t add processing fees or commissions. You deal directly with the lender.

4. Clean-Title Focus (Ideally)

Because RepoFinder concentrates on banks and credit unions, it’s more likely to list clean-title repos than salvage auctions disguised as repos.

5. Helpful Tools & Guides

They also provide tools like “lookup by make/model,” “how to use the repo list,” and educational articles.

6. Accessible Without Dealer License

You don’t need to be a licensed car dealer to use RepoFinder or to buy from many of the listings.

Because of all these features, RepoFinder is an ideal first stop when you want to target genuine repos without wading through salvage clutter.


7. Risks, Caveats & Things to Watch Out For

Even with repos, there are pitfalls. Here’s a checklist to stay safe:

  1. “As-is” Sales
    Most repos are sold without warranties. You absorb any repairs you didn’t catch.

  2. Deferred Maintenance
    The prior owner might have skipped routine care once payments lapsed.

  3. Hidden Damage
    Watch for flood, minor collisions, or wear that the seller disguises.

  4. Title Issues
    Even in repo cases, you must confirm the lender actually has clean title.

  5. Competition & Speed
    You may lose good deals if you hesitate.

  6. State Laws & Branding Rules
    Some states have stricter rules about title branding and buybacks—check local DMV regulations.

  7. Transportation & Fees
    If the vehicle is distant, factor in shipping or towing. Also include taxes, title fees, and registration costs in your budget.


8. Sample Buying Walkthrough (Hypothetical Scenario)

Here’s a simplified step-by-step to show how this works in practice:

  1. John sets a $15,000 budget, including repairs and fees.

  2. He goes to RepoFinder.com and searches in his state.

  3. He finds a listing from a local credit union: a 2019 SUV.

  4. He clicks through to the lender’s site and sees the car’s specs.

  5. He runs a Carfax / AutoCheck for the VIN.

  6. He contacts the credit union to request an inspection or photos.

  7. He visits in person, brings a mechanic, test drives, checks electrical, frame, etc.

  8. He negotiates with the lender using comps of similar clean-title SUVs.

  9. He pays via cashier’s check.

  10. He processes title transfer, pays fees, gets insurance, and drives it off.

Because this was a direct-lender repo, the title is clean, the price is favorable, and overhead is minimal.


9. Final Thoughts

When you hear “repo” or “repossessed vehicle,” don’t assume it’s damaged or branded. Most are clean-title, affordable, and safe if you do the homework. The big risk is believing all repo listings are created equal.

Avoid relying purely on generic search engines or big auction sites. Instead:

  • Aim to buy directly from banks or credit unions,

  • Use smart tools like RepoFinder,

  • Always inspect and verify title,

  • And make moves quickly when you see a good deal.

Repo vehicles often represent one of the best bargains in the used car marketplace—if you know how to spot and acquire them without falling into the salvage trap.


why are used cars still so expensive infographic

Why Used Cars Are Still So Expensive in 2025

expensive used car

Why Used Cars Are Still So Expensive in 2025 (And What Buyers Can Do About It)

Introduction

Used cars used to mean affordable cars. But today, buyers are facing sticker shock. The average used car costs over $30,000. Many shoppers want to spend less than $20,000. For some, even $15,000 feels high. Rising prices, higher interest rates, and fewer options are squeezing budgets. This guide explains why prices are still high and what you can do.


The State of the Used Car Market in 2025

How We Got Here

The pandemic created a huge shortage of vehicles. Factories shut down. New cars became scarce. Buyers turned to used cars, pushing up prices. Today, supply has improved, but used prices have not fallen much.

Data Snapshot

  • Average used car price: $30,000+
  • Average monthly payment: Over $550
  • Budget goals: Most buyers want under $20,000

Financing Costs

High interest rates make financing harder. A $20,000 used car can mean $400+ monthly payments. Buyers who could once afford used cars are now priced out.

Narrowing Gap Between New and Used

New car discounts and incentives are back. The price gap between new and used cars is small. Buyers are questioning if used cars are still worth it.


Why Used Car Prices Haven’t Dropped

Supply Constraints

  • Fewer off-lease cars: Leasing slowed during the pandemic.
  • Fewer fleet sales: Rental companies kept cars longer.
  • Older trade-ins: Many drivers held onto vehicles.

Demand Pressure

  • New cars still cost more than many can afford.
  • Population growth adds more buyers.
  • Many buyers see used cars as the only option.

Lingering Inflation

Parts and repairs cost more. Shipping is expensive. Dealers pass costs to buyers. That keeps used cars pricey.


What This Means for Buyers

The Old Rule Is Broken

The old saying was “buy used, save money.” Today, that is not always true. A three-year-old SUV may cost nearly the same as a new one.

Total Cost of Ownership

Look beyond price. Add insurance, taxes, interest, and repairs. A cheaper car may not be the best deal.

The Monthly Payment Trap

Many shoppers focus on payment size. Dealers stretch loan terms to make payments smaller. But this means more interest and higher total cost.

Affordability Tiers

  • $10,000: Mostly older sedans with higher miles.
  • $15,000: Seven to ten-year-old cars with 100,000 miles.
  • $20,000: Some SUVs, trucks, and newer sedans.

Smart Buying Strategies in 2025

Set a Realistic Budget

Decide on total cost, not just payment. Factor in insurance and repairs. Stick to your budget.

Expand Your Search

Many buyers only shop dealerships. Instead, check banks and credit unions. Repossessed vehicles often sell for less. RepoFinder.com is the easiest way to find them.

Target Overlooked Segments

  • Sedans: Less popular, often cheaper.
  • Hatchbacks: Practical and affordable.
  • Older model years: Good value if well cared for.

Timing Your Purchase

Dealers often discount at the end of the month. Holiday weekends also bring sales. Patience pays off.

Financing Hacks

  • Get pre-approved through a credit union.
  • Compare APR offers before shopping.
  • Shorter loan terms save interest.

Red Flags & Mistakes to Avoid

Overpaying for Trendy Models

Trucks and SUVs are in demand. That demand keeps prices high. Skip the hype if you want value.

Ignoring Vehicle History Reports

Always check the history. Avoid flood, salvage, or rebuilt titles. Pay extra attention in states with storm damage.

Hidden Dealer Fees

Dealers add doc fees, prep fees, and extras. Ask for an “out-the-door” price before agreeing.

Skipping Inspections

Hire a mechanic to inspect the car. A $150 check can prevent thousands in repairs later.


The Road Ahead

Will Prices Drop in 2026?

Experts predict small declines but no crash. Supply is still limited. Demand will stay strong.

The Rise of Used EVs

More electric vehicles are hitting the used market. Buyers worry about battery life and charging. Prices for used EVs are dropping faster than gas cars.

Long-Term Strategies

  • Buy older cars with clean titles.
  • Maintain them well to avoid costly repairs.
  • Consider repos from banks and credit unions.

RepoFinder: A Direct Path to Deals

RepoFinder.com is the only nationwide site listing bank and credit union repos. These cars are sold directly to consumers. There are no middlemen, no dealer fees, and no commissions. Buyers get the true lowest price available. If you want real value in 2025, repos are the best option.


Conclusion

Used cars are more expensive than ever. Prices remain high, and financing adds to the burden. But buyers can still find value. By shopping repos, setting realistic budgets, and avoiding dealer tricks, you can win. RepoFinder.com makes this easier than ever.


FAQ

Will used car prices drop in 2026?
Slightly, but not enough to make a big difference.

What is the cheapest type of used car now?
Sedans are the most affordable.

Is buying new smarter in 2025?
Sometimes, especially when incentives lower new car prices.


Summary: Why Used Cars Are So Expensive (And What You Can Do)

Top 3 Reasons Prices Stay High:

  1. Fewer lease returns
  2. High demand
  3. Lingering inflation

Average Costs in 2025:

  • Used car: $30,000+
  • Monthly payment: $550+
  • Buyer goal: Under $20,000

Smart Buyer Tips:

  • Shop local repos at RepoFinder.com
  • Choose sedans for value
  • Get pre-approved financing
  • Ask for out-the-door pricing

 

rear lights on vehicle

Breaking Down the True Value of Long-Term Vehicle Protection Plans

When purchasing a vehicle, many drivers think about the immediate costs, down payments, financing, insurance, and routine maintenance. But what often gets overlooked is how to safeguard that investment in the long run. Vehicles are complex machines with thousands of parts, any of which can fail. Repair costs can quickly add up as a car ages and factory warranties expire. That’s where long-term vehicle protection plans come in, providing peace of mind and financial stability for years of ownership.

rear lights on vehicle

Understanding What Vehicle Protection Plans Cover

Long-term protection plans, often referred to as extended warranties or vehicle service contracts, are designed to pick up where the manufacturer’s warranty leaves off. 

While factory warranties typically last only a few years, these plans can extend coverage well into the vehicle’s lifespan, covering costly repairs that would otherwise fall on the owner. Drivers considering options can explore resources such as https://www.chrysler-factory-warranty.com/mopar-extended-warranty/ to understand the range of available plans, from basic powertrain coverage to comprehensive “bumper-to-bumper” protection. These plans often cover systems like engines, transmissions, and electrical components, as well as offering perks like roadside assistance and rental car reimbursement. 

By choosing the right plan, vehicle owners gain a safety net against unpredictable repair bills.

The Financial Advantages of Long-Term Protection

One of the biggest benefits of a protection plan is the financial predictability it brings. Repair costs for modern vehicles can be shockingly high due to advanced technology, electronics, and labor-intensive work. A single repair, such as replacing a transmission, can run into thousands of dollars, an expense most drivers aren’t prepared for.

With a protection plan, drivers can spread these costs into manageable payments or upfront fees, ensuring their budgets remain steady. The result is less financial stress and fewer surprises. For many owners, the peace of mind alone justifies the investment.

Common Repairs That Can Drain Budgets

Understanding the types of repairs commonly covered by vehicle protection plans highlights their true value. Even reliable vehicles eventually experience wear and tear, and when major systems fail, repair bills climb quickly.

Some of the most costly and frequent repairs include:

  • Transmission replacements – often costing $3,000 to $5,000
  • Engine repairs – ranging from minor fixes to $7,000+ for replacements
  • Air conditioning system failures – expensive due to parts and labor-intensive work
  • Electrical component issues – affecting everything from infotainment systems to sensors
  • Suspension system repairs, which can run into thousands for parts and alignment

Having these covered under a protection plan means drivers avoid dipping into emergency savings or taking on debt just to keep their car running.

The Convenience and Extra Benefits

Beyond financial coverage, long-term vehicle protection plans often include added conveniences that improve the ownership experience. These extra benefits are sometimes overlooked but can make life significantly easier when unexpected problems arise.

Key perks to look for include:

  • Roadside assistance for breakdowns, flat tires, or dead batteries
  • Towing services to approved repair shops without out-of-pocket costs
  • Rental car reimbursement so daily routines aren’t disrupted during repairs
  • Trip interruption coverage for lodging and meals if breakdowns occur far from home
  • Nationwide service networks that ensure coverage no matter where you travel

These extras enhance the value of protection plans, making them a financial safeguard and a practical support system for daily life and long-distance travel.

Resale Value and Buyer Confidence

Another overlooked advantage of long-term protection plans is how they affect resale value. Vehicles with transferable coverage are often more attractive to buyers because they come with added security. For someone purchasing a used car, knowing that key components are still covered can be a deciding factor.

For sellers, this translates into better offers and faster sales. It demonstrates that the vehicle has been cared for properly, as buyers often associate warranty coverage with responsible ownership. Protection plans, therefore, don’t just save money on repairs; they can help owners recoup more value when it’s time to sell.

Weighing the Costs and Making the Right Choice

Of course, like any investment, long-term vehicle protection plans come with costs that must be weighed against potential benefits. Not every driver will need comprehensive coverage, and plans vary widely in terms of pricing and inclusions. It’s important to evaluate personal driving habits, how long you plan to keep your vehicle, and your tolerance for financial risk.

Drivers who put a lot of miles on their cars, or who plan to keep them well past the factory warranty, often see the most value. Conversely, those who trade in vehicles frequently may benefit from shorter-term plans. Taking the time to compare options, read the fine print, and ask questions ensures that you choose a plan aligned with your specific needs.

 

vehicle driving

Long-term vehicle protection plans offer far more than repair coverage; they provide peace of mind, financial predictability, and added value at resale. By covering common costly repairs, offering perks like roadside assistance, and boosting buyer confidence, these plans play a crucial role in protecting one of life’s most significant investments. For drivers committed to keeping their vehicles reliable and stress-free, exploring the right protection plan can be one of the smartest decisions they make.

Repo Truck Sold at a Bank to buyers without a dealer's license.

Find a Repossessed Car Without a Dealer’s License

How Do I Find a Repossessed Car Without Needing a Dealer’s License?

Many people want to buy a repossessed car for less money. But they quickly hit roadblocks. Some think a dealer’s license is required. Others get stuck paying fees at salvage auctions.

The truth? You don’t need a dealer’s license to buy a repo car. You just need to know where to look.

This guide explains three common ways people try to buy repos. You’ll see why dealers and salvage auctions rarely save you money. Finally, you’ll learn the best method: buying directly from banks and credit unions using RepoFinder.com.


What Is a Repossessed Car?

A repossessed car is taken back by a lender after the owner stops making payments.

Banks and credit unions want to sell quickly to recover their money. That urgency can mean savings for buyers.

Most repo cars are still in good condition. Many have clean titles.


Do You Really Need a Dealer’s License?

Many believe you must be a dealer to buy repos. That’s only true at certain auctions.

Dealer-only auctions restrict public access. But banks and credit unions often sell repos directly to anyone. No license needed.


Three Main Ways to Buy Repo Cars

There are three paths most buyers follow, only one (#3) is actually getting you the BEST deal:

  1. Buying from car dealers who claim to sell repos.

  2. Buying at salvage auctions.

  3. Buying directly from banks and credit unions.


1. Buying From Dealers Who Claim to Sell Repos

Dealers love to advertise “repo cars.” But those cars usually already passed through auctions.

The dealer adds markups and commissions. Those extra costs erase the savings.

Pros:

  • Cars are often inspected and ready to drive.

  • Easy financing options may be available.

Cons:

  • Higher prices from dealer markups.

  • You don’t deal directly with the bank.

Bottom line: Buying from a dealer is simple but not the cheapest way.


2. Salvage Auctions

Many people think auctions are full of repos. In reality, most auction cars are wrecked, flooded, or heavily damaged.

Public bidders must often pay up-front registration fees. Then more fees if they win.

Some repos appear at these auctions, but they’re usually in rough shape.

Pros:

  • Large selection of vehicles.

  • Online access allows bidding from anywhere.

Cons:

  • Many auctions are dealer-only.

  • Fees add up quickly.

  • Repos are rare, and cars are often damaged.

Bottom line: Auctions work for risk-takers or mechanics but not everyday buyers.


3. Buying Directly From Banks and Credit Unions

This is the best path for most people.

Banks and credit unions repossess cars every month. They need to sell quickly. Their repos are often in good shape.

RepoFinder.com lists these lenders for free. Buyers deal directly with the bank. No middleman, commission, or extra fees.

Pros:

  • No dealer license required.

  • No fees or commissions.

  • Clean titles and lower prices.

  • Direct communication with the seller.

Cons:

  • Inventory can be limited.

  • Cars may sell quickly.

Bottom line: Buying direct from lenders is the simplest and most cost-effective way.


Infographic: Comparing Repo Car Buying Options

buying repo cars without a dealer's license

 From a Bank
  1. Visit RepoFinder.com.

  2. Select your state.

  3. Choose a bank or credit union.

  4. Browse their repo listings.

  5. Contact the lender directly.

  6. Inspect the car before buying.

  7. Ask about financing.

  8. Make your offer.

  9. Complete the paperwork.

  10. Drive away with your deal.


Tips for Success

  • Always check the title before buying.

  • Compare prices with local dealers.

  • Move quickly as good repos sell fast.

  • Inspect in person when possible.


FAQs

Do repos have clean titles?
Usually yes when they are sold directly by banks. Many are still in great shape.

Can I test drive a repo car?
In most cases you can. Ask the bank.

What if I don’t live near the bank?
Most lenders allow online offers and vehicles can be shipped.

Are repos always a good deal?
Often yes. Especially when buying directly.


Conclusion

You don’t need a dealer’s license to buy a repossessed car.

Avoid dealers that add markups. Avoid salvage auctions that pile on fees and sell cars that are heavily damaged.

The smartest move is buying directly from banks and credit unions. RepoFinder.com makes this easy by listing lenders in every state.

Take action today. Start your search at RepoFinder.com and see how much you can save.